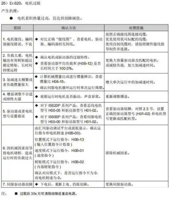
汇川伺服驱动发生Er.620报警时,表示电机出现了过载现象。其核心原因是电机在运行过程中积累了过多的热量,当这些热量达到设定的故障阈值时,便会触发报警。

上述内容详细描述了导致该故障的原因,并提供了相应的处理建议。
电机功率转成热负荷是一个非常重要的问题,特别是在一些需要使用大量电机的行业,比如机械加工、建筑、制造等等。正确地转换电机功率成热负荷,可以帮助我们更好地掌握电机的使用和热负荷的产生。在本文中,我们将探讨一些关于电机功率与热负荷的转换方法,帮助您更好地理解这个问题。
什么是电机功率?
在开始探讨电机功率与热负荷的转换方法之前,我们首先需要了解什么是电机功率。电机功率是指电机在单位时间内所消耗的能量,通常以千瓦(kW)或马力(HP)为单位。电机的功率越高,代表着它所消耗的能量也越多。
电机功率与热负荷的关系
电机在工作时会产生一定的热量,这是由于电机的内部元件在工作时会摩擦和产生电阻。这些热量会以一种特定的方式散发出来,这就是所谓的热负荷。因此,我们可以将电机功率转换成热负荷,从而更好地了解电机在工作时所产生的热量。
电机功率与热负荷的转换方法
现在,我们来探讨一些关于电机功率与热负荷的转换方法。以下是一些通用的方法,可以帮助您正确地将电机功率转换成热负荷。
1. 计算电机的热效率
电机的热效率是指电机产生的有效功率与所消耗的总功率之比。通过计算电机的热效率,我们可以得出电机在工作时所产生的热量。这个方法比较精确,但需要一定的计算。
2. 根据电机的额定功率计算热负荷
电机的额定功率是指电机设计时所规定的最大功率。通过使用电机的额定功率,我们可以得出电机在工作时所产生的热量。这个方法比较简单,但是并不精确。
3. 根据电机的负载计算热负荷
电机在工作时的负载,也会对电机产生热负荷的大小有一定的影响。通过测量电机的负载,我们可以计算出电机所产生的热负荷。这个方法比较精确,但需要一定的测量和计算。
通过上述方法,我们可以将电机功率转换成热负荷,从而更好地了解电机在工作时所产生的热量。当然,不同的行业和场合,可能会有不同的转换方法,需要根据实际情况进行选择。
电机功率与热负荷的转换是一个非常重要的问题,它直接关系到电机的使用和热负荷的产生。通过正确地转换电机功率成热负荷,我们可以更好地了解电机在工作时所产生的热量,从而更好地控制电机的使用和热负荷的产生。在实际应用中,我们需要根据实际情况选择不同的转换方法,以便得到更加准确的结果。
直流电机作为一种常用的电机类型,在各个行业都有着广泛的应用。而在使用直流电机过程中,温升是一个非常重要的问题。温升过高不仅会影响电机的性能,还会缩短电机的使用寿命。因此,直流电机温升测试就显得尤为重要。本文将详细介绍直流电机温升测试的方法,帮助读者更好地了解和掌握这一技术。
一、直流电机温升测试的意义
直流电机温升测试是指通过测试直流电机在运行过程中的温度变化,来评估电机的性能和健康状况。直流电机运行时会产生热量,如果不能及时散热,就会导致电机温度过高,从而影响电机的性能和寿命。因此,测量直流电机的温升情况,可以评估电机的散热状况和使用寿命,提高电机的可靠性和稳定性。
二、直流电机温升测试的方法
1. 热电偶法
热电偶法是一种常用的直流电机温升测试方法。该方法通过在直流电机的定子和转子上各安装一个热电偶,测量两个热电偶的温度差,就可以计算出电机的温升值。热电偶法适用于各种规格的直流电机,测试精度高,操作简单,成本低廉,是一种非常实用的测试方法。
2. 红外线测温法
红外线测温法是一种非接触的直流电机温升测试方法。该方法通过使用红外线测温仪,测量直流电机表面的温度,从而推算出电机的温升值。红外线测温法操作简单、快速,可以在不拆卸电机的情况下进行测试,适用于很多需要快速测试的应用场合。
3. 电阻温升法
电阻温升法是一种直流电机温升测试方法。该方法是在电机的定子和转子上各安装一个电阻器,在电机运行时,测量电阻器的电阻值和电流值,通过计算电阻器的功率和电机的输入功率,就可以计算出电机的温升值。电阻温升法测试精度高,但比较繁琐,需要拆卸电机,适用于对测试精度要求较高的场合。
三、直流电机温升测试的注意事项
1. 测试前应对电机进行充分的预热,使其达到稳定状态。
2. 在测试过程中应注意安全,避免触电和烫伤等事故的发生。
3. 测试过程中应注意测量仪器的精度和准确度,并进行校准。
4. 不同的测试方法适用于不同规格和要求的直流电机,应根据实际情况选择合适的测试方法。
直流电机温升测试是保证电机正常运行和延长电机使用寿命的重要手段。本文介绍了直流电机温升测试的意义、方法和注意事项,希望对读者有所帮助。在实际应用中,应根据实际情况选择合适的测试方法,并注意测试过程中的安全和准确性,以保证测试结果的可靠性和精度。
电机是通过电能将电能转化为机械能的设备,广泛应用于各个行业和领域。为了保证电机的正常运行和延长其使用寿命,电机的维护电气工作非常重要。本文将介绍电机维护电气的基本内容,帮助读者了解电机维护的重要性以及如何正确执行电气维护。
二、电机维护电气的内容
1. 温升检测
电机在工作过程中会产生热量,如果温度过高会导致电机损坏甚至起火。温升检测是电机维护电气中的重要环节。通过使用温度传感器监测电机的温度,及时发现温度异常并采取相应的措施,如增加冷却设备或降低负载,以确保电机的正常运行。
2. 绝缘检测
电机的绝缘性能对其正常运行至关重要。绝缘检测也是电机维护电气中的重要内容。绝缘检测可以通过使用绝缘电阻表或绝缘电压表进行,检测电机的绝缘电阻或绝缘电压,以确定绝缘性能是否符合要求。如发现绝缘性能不合格,应及时采取绝缘处理措施,以防止电机绝缘击穿或绝缘老化。
3. 异常振动检测
电机在正常运行过程中会产生一定的振动,但如果振动过大或振动频率异常,可能是电机内部存在故障或不平衡的原因。异常振动检测也是电机维护电气的重要内容。通过使用振动传感器监测电机的振动情况,及时发现异常振动并进行故障诊断和处理,以保证电机的正常运行。
4. 电流检测
电机的电流特性可以反映电机的负载情况和工作状态。电流检测也是电机维护电气的重要内容。通过使用电流传感器监测电机的电流值,及时发现电流异常并进行故障诊断,以保证电机的正常运行。
5. 电机保护装置检测
电机保护装置是为了保护电机免受过载、短路、过压、欠压等异常情况的损害而设计的。电机保护装置检测也是电机维护电气的重要内容。通过检测电机保护装置的工作状态和保护参数设置是否合理,确保电机在异常情况下能够及时切断电源,以保护电机的安全运行。
6. 接线检查
电机的接线是否正确、牢固也是电机维护电气的重要内容之一。通过检查电机的接线是否松动、接触不良或存在短路等问题,及时进行修复和调整,以确保电机的正常工作。
电机维护电气是保证电机正常运行和延长其使用寿命的重要工作。温升检测、绝缘检测、异常振动检测、电流检测、电机保护装置检测和接线检查是电机维护电气的基本内容。通过正确执行这些内容,可以及时发现电机的问题并采取相应的维修和保养措施,以确保电机的安全、可靠和高效运行。
本文将深入探讨075kw伺服电机的定义、原理、特点以及应用领域,并为读者提供有价值的信息,帮助他们更好地了解这种先进的电动机。
一、075kw伺服电机的定义
075kw伺服电机是一种能够精确控制电机运动的电动机,它采用了先进的控制技术,能够实现高速、高精度的位置、速度和扭矩控制。它通常由电机本体、编码器、控制器和驱动器四部分组成。
二、075kw伺服电机的原理
075kw伺服电机采用了电机转子位置反馈和控制器的闭环控制技术,通过编码器对电机转子位置进行监测和反馈,控制器根据反馈信号和设定值计算出电机控制信号,传输给驱动器,最终控制电机的位置、速度和扭矩。
三、075kw伺服电机的特点
1. 高精度:075kw伺服电机采用了闭环控制技术,能够实现高精度的位置、速度和扭矩控制,精度可达到0.001mm。
2. 高可靠性:075kw伺服电机采用了先进的控制技术和高品质的材料,具有高可靠性和长寿命。
3. 高效率:075kw伺服电机的效率通常在90%以上,能够实现高效的能量转换。
4. 灵活性:075kw伺服电机采用了先进的控制技术,能够适应不同的工作环境和工艺要求,具有很高的灵活性和可扩展性。
四、075kw伺服电机的应用领域
075kw伺服电机被广泛应用于各种工业自动化领域,如机床、印刷、包装、纺织、注塑、激光加工、电子设备等。它可以实现高精度、高速、高效的控制,能够满足各种复杂工艺要求。
1. 机床领域:075kw伺服电机被广泛应用于各种数控机床、车床、钻床、铣床等,能够实现高精度的位置、速度和扭矩控制,提高加工效率和质量。
2. 包装领域:075kw伺服电机被广泛应用于各种包装设备,如自动包装机、贴标机、灌装机等,能够实现高速、高精度的包装控制,提高包装效率和质量。
3. 注塑领域:075kw伺服电机被广泛应用于各种注塑机械,能够实现高精度、高速的注塑控制,提高注塑效率和质量。
4. 激光加工领域:075kw伺服电机被广泛应用于各种激光加工设备,如激光切割机、激光焊接机、激光打标机等,能够实现高精度、高速的激光加工控制,提高加工效率和质量。
总之,075kw伺服电机是一种先进的电动机,具有高精度、高可靠性和高效率的特点,被广泛应用于各种工业自动化领域。我们相信,在未来的发展中,075kw伺服电机将会有更加广泛的应用和更加广阔的发展前景。
220电机是现代工业生产中最常见的一种电机,它具有体积小、重量轻、功率大、使用寿命长等优点,广泛应用于各个领域。了解其电流特性非常重要,本文将介绍220电机电流的相关知识,帮助读者更好地了解、使用220电机。
一、什么是220电机电流
220电机电流是指通过电机的电流大小,通常以安培(A)为单位表示。电流的大小非常重要,因为它直接影响到电机的工作效率和寿命。如果电流过大,不仅会影响电机的正常运转,还会导致电机过热,甚至烧毁。
二、220电机电流特性
1. 220电机电流随负载而变化
随着电机负载的增加,电机电流也会相应增加。这是因为电机需要消耗更多的电能来完成更多的工作。在选用220电机时,需要根据负载大小选择合适的电机,以保证电机正常工作,并且在最大负载下电流不会超过额定值。
2. 220电机启动电流较大
启动时,电机需要消耗大量的电能来克服惯性和摩擦力,因此启动电流较大。为避免启动电流过大,需要采取一些措施,如采用软启动器、降低负载等。
3. 220电机电流与电压、频率有关
220电机电流不仅与负载有关,还与电压、频率有关。电压和频率的变化都会对电机电流产生影响。需要注意电压和频率的稳定性,以保证电机正常运转。
三、如何测量220电机电流
测量220电机电流可以采用电流表或电流夹。电流表是一种测量电流大小的仪器,可以直接连接在电路中测量电流大小。电流夹是一种夹在电路上用来测量电流大小的仪器,它可以不需要断开电路即可测量电流大小。
四、如何控制220电机电流
为了保证220电机正常工作,并延长电机寿命,需要采取一些措施来控制电流大小。
1. 采用变频器
变频器是一种能够控制电机电流大小的设备,可以通过改变电源频率来控制电机转速和电流大小。使用变频器可以有效地控制电机电流大小,并且可以提高电机的工作效率和寿命。
2. 采用软启动器
软启动器可以降低电机启动时的电流冲击,避免启动电流过大,从而保护电机。
3 降低负载
在电机负载过大时,可以通过降低负载来降低电机电流大小,从而保护电机。但是需要注意,负载过小也会影响电机的正常运转。
了解电机电流特性非常重要。电流的大小直接影响到电机的工作效率和寿命。需要根据负载大小选择合适的电机,注意电压和频率的稳定性,采取措施控制电流大小,以保证电机正常运转,并延长电机寿命。
汇川电机是哪里的,汇川电机的发源地和所在地是许多人都感兴趣的话题。汇川电机作为一家知名的电机制造商,其发源地和所在地更是备受关注。在本篇文章中,我们将详细介绍汇川电机的发源地和所在地,并探讨其在电机行业中的地位。
一、汇川电机的发源地
汇川电机的发源地位于中国江苏省南通市开发区。南通作为中国沿海地区的一个重要城市,拥有良好的交通、物流、航空等基础设施条件,是一个重要的制造业聚集地。汇川电机作为南通地区的一家知名制造企业,其发源地的得天独厚的地理条件为其发展提供了有力的支持。
汇川电机的发源地不仅仅是一个地理位置,更是一种文化、一种产业基础。南通地区作为中国制造业的重要发源地之一,其一贯的制造业文化为汇川电机的发展提供了精神支持和产业基础。而南通地区的优良制造业传统也为汇川电机的质量管理和制造技术提供了有力的保障。
二、汇川电机的所在地
汇川电机的所在地位于中国浙江省绍兴市柯桥区。作为一家国际化的电机制造商,汇川电机所在地的选择是非常讲究的。绍兴市柯桥区作为中国最大的电机生产基地之一,拥有完善的产业链和优秀的制造技术,为汇川电机提供了得天独厚的制造条件。
汇川电机所在地的选择也是为了更好地服务于全球客户。在全球化的背景下,汇川电机秉承“服务客户”的理念,通过在全球范围内建立销售网络和售后服务体系,为客户提供全方位的服务。而汇川电机所在地的选择正是为了更好地服务于全球客户,提高产品的竞争力和市场占有率。
三、汇川电机在电机行业中的地位
汇川电机作为一家知名的电机制造商,其在电机行业中的地位备受关注。汇川电机以其优良的制造技术、严格的质量管理和完善的售后服务赢得了广大客户的信赖和支持。同时,汇川电机在电机行业中的地位也得到了广泛的认可。
汇川电机在全球电机市场中占据了重要的地位。其产品广泛应用于工业、农业、交通、航空、军事等领域,为客户提供了优质的产品和服务。同时,汇川电机也在不断创新和改进产品,以满足客户的需求和市场的变化。
总之,汇川电机作为一家知名的电机制造商,其发源地和所在地都是备受关注的话题。而汇川电机在电机行业中的地位也得到了广泛的认可。我们相信,在未来的发展中,汇川电机将继续为客户提供优质的产品和服务,为电机行业的发展做出更大的贡献。
一、电机故障的原因
1.电源问题:电机供电电压不稳定、电源线路过长或负载过大等因素,都会导致电机无法正常工作。
2.机械问题:电机的机械部件出现磨损、断裂等问题,也会导致电机无法正常工作。
3.电气问题:电机的电气部件出现故障,例如绕组开路、短路、绝缘老化等问题,也会导致电机无法正常工作。
4.环境问题:电机在腐蚀性、高温、高湿等恶劣环境中运行,容易导致电机出现故障。
二、电机故障排查的方法
1.检查电源
首先,需要检查电源是否正常。可以使用万用表或电压表来测量电源电压,检查电压是否稳定。如果电压不稳定,需要检查电源线路是否有问题,例如是否接触不良、线路是否老化等。如果电源线路没有问题,则需要找到电源问题的根源,例如电源变压器、稳压器等。
2.检查机械部件
检查电机的机械部件是否正常,例如轴承、齿轮、皮带等,是否出现磨损、断裂等问题。如果机械部件出现问题,需要及时更换或维修。
3.检查电气部件
检查电机的电气部件是否正常,例如绕组、电容器、开关等,是否出现开路、短路、老化等问题。可以使用万用表测量电气参数,例如电阻、电容、电感等,来判断电气部件是否正常。如果电气部件出现问题,需要及时更换或维修。
4.检查环境
检查电机所处的环境是否正常,例如是否存在腐蚀性、高温、高湿等因素。如果环境存在问题,需要及时进行维护和保养,例如更换密封件、加装散热器等。
三、电机故障维修的方法
1.更换电机部件
如果电机出现故障,需要及时更换故障部件。例如更换轴承、电容器、开关等。更换部件时,需要根据电机的规格和参数选择相应的部件。
2.修复电机部件
如果电机部件出现磨损、断裂等问题,可以尝试进行修复。例如对轴承进行润滑、对绕组进行绝缘处理等。需要注意的是,修复后的部件需要重新进行测试,确保其能够正常工作。
3.更换电机
如果电机故障严重,或者维修成本较高,可以考虑更换电机。更换电机时,需要根据设备的需求和规格选择相应的电机。
电机是工业生产中重要的设备之一,出现故障将会直接影响生产效率和设备寿命。因此,及时发现和排除电机故障,对于保障生产稳定和提高设备利用率至关重要。本文介绍了电机故障排查和维修的方法,希望能对读者有所帮助。
随着科技的发展,电子设备在我们的生活中扮演着越来越重要的角色,而在乘坐飞机时,我们是否可以携带电子设备呢?答案是肯定的,但是需要注意一些细节问题。本文将从以下几个方面为您详细介绍乘机能不能带电机以及航空中的电子设备携带需要注意的事项。
一、乘机能不能带电机?
首先,我们需要了解规定。民航局规定,旅客可以携带电子设备乘机,但是需要符合一定的规定。电子设备必须关机,并且在起飞和降落时需要关闭所有设备。电子设备也不能在机舱内充电。因此,在乘机时,旅客需要携带充足的电量,以避免飞行过程中没有电的情况发生。
其次,不同的航空公司对电子设备的规定也可能不同。因此,旅客在乘坐不同航空公司的航班时,需要提前了解该航空公司的规定,以避免不必要的麻烦。
二、航空中的电子设备携带需要注意的事项
1.电子设备的种类
在乘机时,旅客需要注意携带的电子设备种类。通常可以携带笔记本电脑、平板电脑、手机、电子书、MP3等设备。但是,某些航空公司可能会限制旅客携带某些设备,因此需要提前了解。
2.电子设备的存放位置
在乘机时,旅客需要注意存放电子设备的位置。通常可以将电子设备放在行李架上或者座位下面的储物箱内。但是,在紧急情况下,需要迅速撤离飞机时,电子设备可能会成为阻碍,因此需要将电子设备妥善存放。
3.电子设备的电量
在乘机时,旅客需要注意电子设备的电量。电子设备需要在起飞和降落时关闭,因此需要携带充足的电量。在长时间的飞行中,电子设备的电量可能会逐渐减少,因此需要在起飞前将电子设备充满电。
4.电子设备的安全
在乘机时,旅客需要注意电子设备的安全。电子设备中可能会有锂电池等危险物品,因此需要妥善处理。在存放电子设备时,需要确保电子设备不会滑动或者掉落。电子设备的电源线等也需要注意放置,以免绊倒其他乘客。
5.电子设备的使用
在乘机时,旅客需要注意电子设备的使用。电子设备需要在飞行模式下使用,以避免对飞行导航系统造成干扰。在飞行中需要保持安静,不要打电话或者大声听音乐,以免影响其他乘客。
在乘坐飞机时,携带电子设备可以为旅途增添乐趣,但是需要注意一些细节问题。旅客需要遵守民航局的规定,了解不同航空公司的规定,注意电子设备的种类、存放位置、电量、安全以及使用。只有在注意这些问题的情况下,才能够让旅途更加愉快和安全。
一、步进电机的急停原理
步进电机急停的原理是通过控制电流的大小和方向来实现。在正常运行时,步进电机的控制电流是持续不断的,在急停时,则需要控制电流瞬间变为零,以实现紧急停止。这种方式可以使步进电机瞬间停止旋转,保证了安全性。
二、步进电机的紧急停止方法
1. 断电急停法
断电急停法是最简单的一种停止方式,就是直接切断步进电机的电源。这种方法可以在任何情况下使用,但是会导致步进电机停止的不够平稳,容易损坏设备。
2. 短接急停法
短接急停法是在步进电机的两个相之间短接,使得电流瞬间变为零,实现紧急停止。这种方法可以使步进电机停止的更加平稳,但是需要在步进电机正常运行时进行设置,以确保在紧急情况下能够快速停止。
3. 电流控制急停法
电流控制急停法是通过调整步进电机的控制电流,使其瞬间变为零,实现紧急停止。这种方法可以在步进电机正常运行时进行设置,以确保在紧急情况下能够快速停止。但是需要注意的是,这种方法需要使用专业的控制器进行设置,不适合初学者使用。
三、步进电机急停的应用领域
步进电机急停在很多领域都有应用,例如机械制造、自动化控制、医疗设备等。在机械制造领域,步进电机急停可以用于紧急停止机械设备,避免意外事故的发生。在自动化控制领域,步进电机急停可以用于紧急停止自动化设备,保证生产过程的安全性。在医疗设备领域,步进电机急停可以用于紧急停止医疗设备,避免对患者造成伤害。
四、步进电机紧急停止的注意事项
在进行步进电机的紧急停止时,需要注意以下几点:
1. 紧急停止会产生高电压,需要采取相应措施,避免对设备和人员造成伤害。
2. 紧急停止会使步进电机的运动状态发生改变,需要注意对设备进行重新设置,以确保正常运行。
3. 在进行步进电机的紧急停止时,需要了解步进电机的工作原理和控制方法,以便在紧急情况下能够快速、准确地进行停止操作。
步进电机急停是一种常见的应用技术,可以在机械制造、自动化控制、医疗设备等领域发挥重要作用。在进行步进电机的紧急停止时,需要采取相应的措施,避免对设备和人员造成伤害。我们可以选择断电急停法、短接急停法或者电流控制急停法等方法,以确保步进电机能够在紧急情况下快速、准确地停止。